跳至內容區
中華民國航空運動協會

中華民國航空運動協會

CHINESE TAIPEI AEROSPORTS ASSOCIATION

  • 關於
    • CTASA簡介
    • 歷史History
    • 組織章程AOA
    • 委員會成立簡則
  • 最新消息/活動
    • 2025屏東賽嘉飛行聖誕老公公空中送禮物
    • 2024賽嘉飛行傘聖誕空中送禮物!
    • 照片回顧
      • 【2025年無動力飛行運動安全講習】
      • 【2024年無動力飛行運動安全講習】
      • 【2023年無動力飛行運動安全講習】
      • 【2023第一線救護人員訓練】
      • 【111年度無動力飛行運動安全教育訓練講習】
      • 【110年度無動力飛行運動安全教育訓練講習】
      • 【2021第一線救護人員訓練】
  • 相關規範
    • 裝備安全通告
    • 飛行(滑翔)傘規範Paragliding
    • 超輕型載具(輕航機/動力傘/動力滑翔翼/直升機)規範
  • 專業人員訓練專區
    • 【無動力飛行運動檢定-場次與規範】
    • 【無動力專業人員新訓課程-場次與說明】
      • 【CTASA-2026年訓練機構日程表-第一梯次】
      • 【新訓專業人員報名系統-小技巧】
      • 【111年專業人員訓練紀錄-學/術科】
      • 【110年專業人員訓練紀錄-學科】
      • 【110年專業人員訓練紀錄-術科】
    • 【台灣警察刑事紀錄證明(俗稱良民證)申請辦法】
    • 【無動力專業人員複訓暨展延換證-場次】
    • 無動力飛行檢定題庫
  • 技術專欄/分享
    • 【脊椎意外受傷處置】
    • 【性別平等教育-多元性別】
    • 【兩性平等教育-性騷擾罰則與資源】
    • 【地圖判讀與方位定向- 等高線的認識】
    • 【飛行裝備穿著安全】
    • 【試傘模擬分析影片】
    • 【Spiral的風險與技巧】
    • 【傘布的保養注意事項】
    • 【飛行速度介紹】
    • 【運動傷害處理新原則】
    • 【運動傷害分類與症狀】
    • 【航空氣象-輻射冷卻】
    • 【航空氣象-颱風】
    • 【航空氣象-雲的分類】
    • 【裝備介紹-無線電】
  • 下載專區
    • 無動力飛行檢定題庫
    • 下載表格
  • 網站連結
  • 聯絡我們

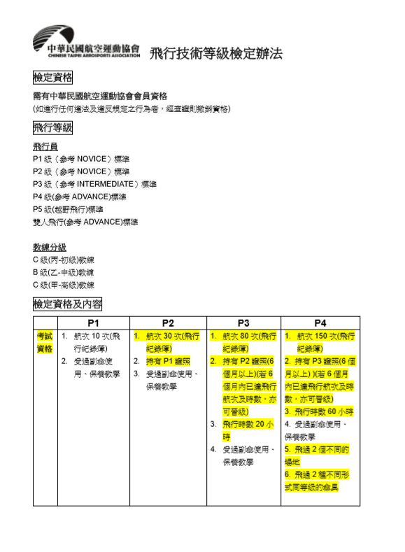
飛行傘(滑翔傘)檢定規範-P1-P5

中華民國航空運動協會P1-5檢測表下載

分享此文:

  • 分享到 X(在新視窗中開啟) X
  • 分享到 Facebook(在新視窗中開啟) Facebook
喜歡 正在載入...
中華民國航空運動協會, WordPress.com 網站.
  • 訂閱 已訂閱
    • 中華民國航空運動協會
    • 已經有 WordPress.com 帳號了?立即登入。
    • 中華民國航空運動協會
    • 訂閱 已訂閱
    • 註冊
    • 登入
    • 複製短網址
    • 回報此內容
    • 以閱讀器檢視
    • 管理訂閱
    • 收合此列

載入迴響中...

    %d